€1+

Maya Shelf Script - interactiveProjCurvesOnMesh

I want this!

Maya Shelf Script - interactiveProjCurvesOnMesh

€1+

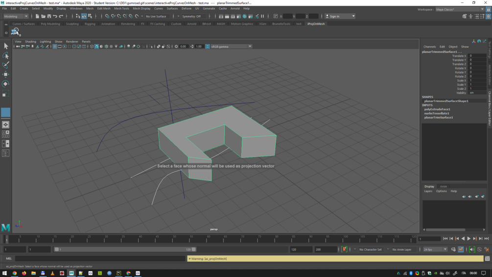
A Python script for Maya to project multiple curves on mesh using the selected face normal as projection vector.

Select the curves and the mesh you want to use for the projection and run the script.
You'll be asked to select a face, whose normal will be used as projection vector.
Much faster to use than the normal way of having to setup a camera to use as projection vector.

Also includes scripts to use the standard x/y/z directions as projection vector,
(and one more to use a selected curve as projection vector ;).


HOW TO INSTALL

1 - Download archive file from https://azrafe7.gumroad.com/l/interactiveProjCurvesOnMesh (location of download does not matter)

2 - Extract the files

3 - Drag and drop the "install.mel" file into Maya

4 - Done! The script should be on your current shelf

You can now delete all files. All needed files have been copied to your maya preferences :)

For bugs or feature requests please contact me at <azrafe7@gmail.com>, and I'll be glad to help.

More of my work at https://azrafe7.gumroad.com/

Credits for the installer to <JesseOngPho> (https://gumroad.com/jop), who kindly accepted my request to re-use it. Thanks again Jesse!


CREDITS/LICENSES

interactiveProjCurvesOnMesh credits and licenses:

- Jesse Ong Pho (c) 2021 (https://gumroad.com/jop): for the original version of the installer, who kindly accepted my request to re-use it.

- Eric Pavey <WarpCat> 2011 (https://mayamel.tiddlyspot.com/#%5B%5BSimple%20Python%20scriptCtx%20example%5D%5D): useful tips about scriptCtx.

- Giuseppe Di Mauro <azrafe7> (c) 2022 (https://gumroad.com/azrafe7) (MIT License)


I want this!
Size
8.78 KB
Powered by